

第一部分 学院基本情况
人工智能学院的办学历史可追溯至1978年安徽机电学院机械工程系,2019年8月正式成立人工智能学院。学院现有机器人工程、智能科学与技术、人工智能、智能制造工程4个本科专业。拥有“机器人工程”和“智能制造技术”两个专业硕士授权点和“人工智能”和“仿生与人形机器人”两个交叉学科学术硕士学位授权点。学院下设机器人工程系、智能科学与工程系、人工智能系、实验中心、大学生创新创业训练中心等机构。学院为安徽省人工智能学会副理事长单位、安徽省机器人产业技术创新战略联盟发起单位。

学院师资队伍结构合理。现有专兼职教师近60人,其中具有高级职称24人,博导2人、硕导25人。拥有国家级科技领军人才、安徽省战略性新兴产业技术领军人才等省部级以上称号15人次,以及“智能机器人和机器人智能作业系统”等3个省级创新团队。学院结合科研方向组建了“智能机械与机器人”“移动机器人导航与控制技术”“机电装备智能运维”“人形机器人”“仿生智能与智能系统”“智能光学加工与检测”“康养机器人与数字孪生”等8个科技创新团队。


学院拥有丰富的教学资源。目前已建成人工智能实验室、机器人创新实验室、智慧教育联合实验室等近20个实验平台。机器人产业学院于2021年入选首批国家级现代产业学院。




学院与埃夫特智能机器人公司共建“智能机器人先进机构与控制技术”国家工程研究中心,与芜湖安普机器人公司共建“人机自然交互与高效协同”安徽省首批新型研发机构,获批首批安徽省联合共建学科重点实验室、安徽省创新方法推广应用与示范基地(芜湖),获批教育部首批现代产业学院。建有机器人与具身智能研究中心、智能机械与机器人研究所、人形机器人研究所、仿生智能与智能系统研究所、智能光学加工与检测研究所等平台。

学院致力于科技创新和社会服务。近年来,主持国家级科研项目近20项,授权发明专利150余项,获省部级科技进步奖6项。近年来,主持国家863计划、国家自然科学基金11项,省级科研项目30项,授权发明专利150余项,发表高水平论文120余篇,获省部级科技进步奖6项、中国专利优秀奖1项、安徽省专利金奖1项;在可穿戴下肢外骨骼助力机器人、太阳能光伏电站清扫机器人、移动机器人等集成应用方面取得了丰硕成果,获《安徽省机器人产业发展规划(2018—2027年)》重点支持。2018年以来,连续六届承办安徽省大学生工业机器人应用大赛,为省内近20所高校学生开展赛事培训。






学院拥有省级MOOC课程3门、省级教学示范课3门,出版教材8部。教师队伍积极提升教学能力,近年来,在全国高校人工智能大数据教育教学联盟创新奖中荣获“人工智能专业创新高校奖”“教学创新奖”“人物创新奖”等荣誉,获中国高校机器人实验教学创新大赛、全国高校教师技能创新大赛、全国高校教师教学创新大赛产教融合赛道安徽赛区一等奖等奖项近20项。
学院坚持“以生为本”,注重学生全面发展。学生多次在“西门子杯”中国智能制造挑战赛、中国机器人及人工智能大赛、全国大学生智能汽车竞赛、全国大学生数学建模竞赛中获得优异成绩。近年来本科生考研录取率连创新高。
第二部分 本科教育教学思路、举措与亮点
(一)坚持党建引领,协同育人合力
学院党委坚持全面落实立德树人根本任务,积极探索学院党建工作与事业发展深度融合的有效育人模式。人工智能学院始终以党建为引领,筑牢育人根基。思想建设上,通过党委中心组学习、微党课大赛、联学共建等多形式覆盖师生,强化师德师风监督;组织建设上,新设研究生、专业本科生及功能型党支部,2024年我院智能科学与工程系教师党支部赵转哲工作室获批立项建设,智能科学与工程系教师党支部获省“强国行”专项行动团队等荣誉。党建与育人深度融合,通过“智汇先锋”工作站、“书香社区”等阵地,强化学生思政教育与学风建设。同时,以党建促产学研,联合企业办冠名班、建实验室,考研录取率稳步提升,切实以党建凝聚育人合力,推动人才培养高质量发展。



(二)坚持对标一流专业,提升专业内涵建设
学院明确专业办学目标,紧密对接国家发展战略和区域经济社会发展需求,对标一流专业建设目标,制定科学合理的专业建设规划。4个专业均高度契合安徽省十大新兴产业,为市场人才需求提供了坚实支撑。引入行业前沿技术和课程,提升学生的实践能力和创新能力。2021年机器人工程专业获批省级一流本科专业建设点,2025年两门专业课程入选国家一流本科课程名单。



(三)坚持产教深度融合,创新人才培养模式
学院聚焦人工智能与机器人领域人才需求,创新产教深度融合的人才培养体系;依托埃夫特智能机器人有限公司等行业龙头企业资源,结合产业开办“机器人冠名班”“人工智能微专业”。企业深度参与学院的人才培养各环节,在培养方案、课程讲授、实践课程和校外实践基地等方面提供支持。我校机器人产业学院2021年获批教育部首批现代产业学院。




(四)坚持人才优先战略,优化师资队伍建设
学院坚持人才战略,全面做好人才引育工作,为教师施展才干和成长发展创设优质空间,大力支持新进人才成长发展。近三年,共引进近20名青年博士教师。涌现出安徽省优秀教师、安徽省新兴产业战略领军人才等,学院教师的博士化率进一步提升,师资队伍的职称结构和学缘结构进一步优化。

(五)坚持以赛促学,增培养学生创新能力
学院注重实践教学资源建设,不断强化实践教学环节管理,通过实习实训、学科竞赛等方式提升学生的实践和创新能力。积极承办和外出参加学科竞赛,鼓励学生积极参与各种竞赛,以锻炼学生解决实际问题的能力。





第三部分 本科教育教学工作成效与成果
(一)专业建设质量持续提升
机器人工程专业于2021年入选安徽省一流本科专业建设点。按照“中国教育在线”的专业排名,我院的人工智能专业和机器人工程专业均获评B+等级。2020年创办的“人工智能微专业”在起到了较好的示范效应,依托学院实验室资源承办的安徽省大学生工业机器人大赛收到了广泛好评。学院荣获全国高校人工智能教育教学“先进单位”,1项成果入选全国高校机器人产教融合典型案例,2022、2023年两次入选恰佩克奖中国高校产教融合50强。





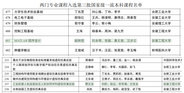
课程及教材建设成果显著。建成《工业机器人轨迹规划及虚拟仿真实验》《MATLAB程序设计》国家级一流课程,,主编/参编《埃夫特工业机器人操作与编程》《数字孪生技术及应用》《人工智能深度学习综合实践》《MATLAB程序设计及应用》等近10部教材。其中《人工智能概论》《MATLAB程序设计及应用》获得2025年全国高校人工智能领域图书一等奖。

(二)师资队伍梯队持续优化
学院坚持人才强院战略,基本建立了一支结构合理、年富力强的教师队伍。学院教师获安徽省优秀教师2人,省级教学名师2人。学院获机器人工程专业等3个省级教学团队,安徽省特支计划人才1人、安徽省新兴产业战略领军人才4人等。获首届安徽省高校教学创新大赛三等奖、中国高校机器人教学创新大赛中获二等奖。获得省级教学成果奖9项,其中特等奖1项,一等奖2项。



(三)人才培养成效持续显现
学院通过实施本科生导师制、开办微专业、指导学科竞赛、暑期深入企业实习等途径,学生专业技能和综合素质不断提升,近几年的毕业生去向落实率保持在93%以上,部分毕业生就职于奇瑞汽车、埃夫特智能机器人公司等知名企业。近年来,学生在西门子杯中国智能挑战赛等国家级、省级奖100余项。2025年的考研录取率达35.6%。



